CompoundInterestTorro
vip
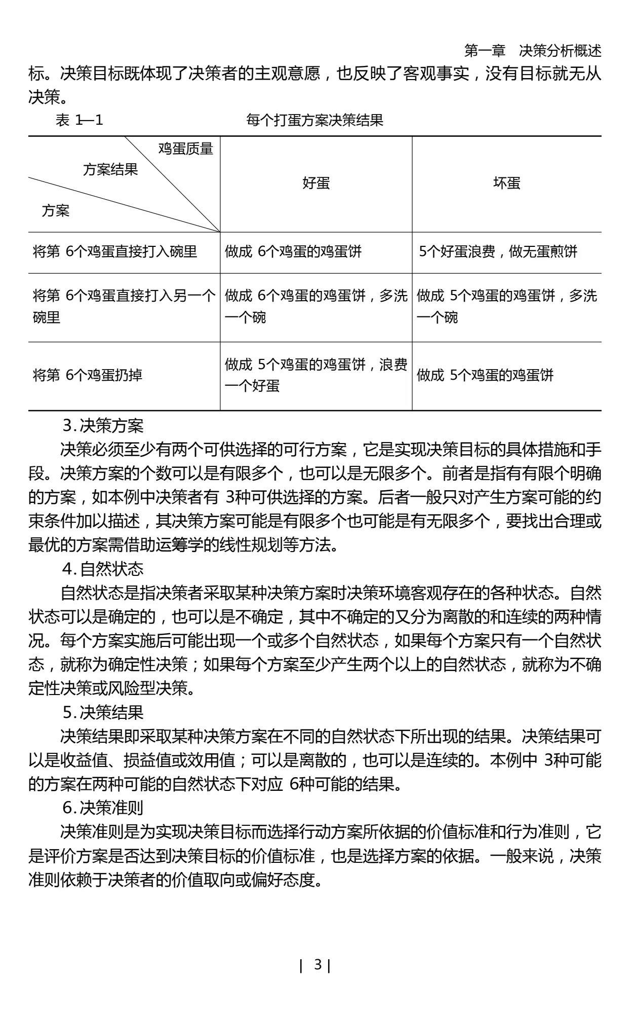
Ainda não há conteúdo
Li este livro, fiquei profundamente chocado. Hoje a ordem ficou menor novamente, a cada vez sinto medo, perdi várias oportunidades, não me atrevo a agir. Isso pode ser por ter medo de perdas em operações de curto prazo. Superar o medo, entrar numa posição menos, cada vez deve ser 100% de certeza, sem falhas, garantir relativa segurança, aumentar a taxa de vitória, enfrentar um desafio após o outro. Sem medo, sem receio. Persistir em tentar.
Ver original
post-image
  • Recompensa
  • Comentário
  • Repostar
  • Compartilhar
Os manos analisaram bem.
Ver original
post-image
  • Recompensa
  • Comentário
  • Repostar
  • Compartilhar
Devemos tratar cada decisão com cautela e fazer uma boa gestão de riscos a cada vez. Não ter medo, não ser ganancioso. Apenas seguir a tendência, não agir de forma justa.
Ver original
post-image
  • Recompensa
  • Comentário
  • Repostar
  • Compartilhar
  • Recompensa
  • Comentário
  • Repostar
  • Compartilhar
Não há um artigo que não tenha uma incerteza; em um evento probabilístico, só fazendo sempre bem o parar a perda, cada tentativa e erro se torna um hábito de negociação. Só tomando decisões de forma decidida e sabendo que vai cortar as ordens que não lhe pertencem, preservar o capital é a escolha mais sábia. Não aposte em cada movimento do mercado, seja apenas um seguidor da tendência. Mantenha o hábito sempre, deixando que o parar a perda se torne o núcleo da negociação.
Ver original
post-image
  • Recompensa
  • Comentário
  • Repostar
  • Compartilhar
Não, excelente negociador
Ver original
post-image
  • Recompensa
  • Comentário
  • Repostar
  • Compartilhar
Às vezes, ao olhar as coisas, estar em uma posição elevada permite ver mais longe. Independentemente do que vemos, devemos olhar com atenção. Cada tentativa pode ser uma oportunidade, mas também pode ser uma armadilha. A confiança muitas vezes é construída sobre a autodisciplina cautelosa e a determinação inabalável. Não importa quando observamos as coisas, devemos tratar cada decisão com seriedade.
Ver original
post-image
  • Recompensa
  • Comentário
  • Repostar
  • Compartilhar
A simplicidade é a essência do grande caminho.
Ver original
post-image
  • Recompensa
  • Comentário
  • Repostar
  • Compartilhar
Negócios, assim como a vida, uma vez que você comete um erro, volte imediatamente, nunca se prenda à luta, tome decisões rápidas. Desista das decisões erradas, aguarde ativamente pela próxima oportunidade, nunca preveja o mercado de retração, apenas espere pelo sinal de reversão, nunca aja cegamente, controle suas mãos, mantenha uma boa mentalidade. Não deixe que a acerto ou erro das previsões afetem seu humor. Mantenha a mente tranquila, aguardando melhores oportunidades.
Ver original
post-image
  • Recompensa
  • Comentário
  • Repostar
  • Compartilhar
Cada erro é muito maior do que a perda, parar a perda é proteger-se, controlar bem o risco e garantir que se para a perda a cada vez. Esperar por melhores oportunidades.
Ver original
post-image
  • Recompensa
  • Comentário
  • Repostar
  • Compartilhar
Cada tentativa e erro não pode competir com a ganância. O sucesso é um crescimento repetido a partir das lições do fracasso. Abandonar uma vez pode levar a oportunidades melhores. Não é sobre perder; cada fechamento de posição é o melhor hábito. E não sobre ajeitar. Mantenha uma boa mentalidade, não preveja o mercado. Faça apenas o que você consegue entender. Força!
Ver original
post-image
  • Recompensa
  • Comentário
  • Repostar
  • Compartilhar
Cada vez que há dor, há sempre uma chuva por trás; cada vez que há sofrimento, há sempre um espaço que pertence a você. Quando você traz seu coração à tona, o mundo inteiro fica claro. Quando você está adormecido e não acorda, é quando a tempestade se aproxima.
Ver original
post-image
  • Recompensa
  • Comentário
  • Repostar
  • Compartilhar
A expectativa é de que continue a cair, as posições overnight são realmente muito perigosas. As oportunidades são aquelas que se esperam. Um grande vendaval, é sempre uma demonstração de que o céu está limpo.
Ver original
post-image
  • Recompensa
  • Comentário
  • Repostar
  • Compartilhar
Neste mercado, espere sempre por oportunidades. O importante é controlar suas mãos e não agir quando a necessidade é urgente. Quando enxergar uma boa oportunidade, entre com uma posição pesada. As oportunidades sempre estão reservadas para aqueles que estão preparados. É melhor perder uma oportunidade do que se arriscar em uma situação incerta.
Ver original
post-image
  • Recompensa
  • Comentário
  • Repostar
  • Compartilhar
Preparar-se para shorting e ver a evolução posterior.
Ver original
post-image
  • Recompensa
  • Comentário
  • Repostar
  • Compartilhar
  • TendênciasVer projetos
  • Marcar
Negocie criptomoedas a qualquer hora e em qualquer lugar
qrCode
Escaneie o código para baixar o app da Gate
Comunidade
Português (Brasil)
  • 简体中文
  • English
  • Tiếng Việt
  • 繁體中文
  • Español
  • Русский
  • Français (Afrique)
  • Português (Portugal)
  • Bahasa Indonesia
  • 日本語
  • بالعربية
  • Українська
  • Português (Brasil)